当前位置:首页->一种新式高速小包分离装置

 一种新式高速小包分离装置

 
【授权公告号:CN208165416U ;申请权利人:南京大树智能科技股份有限公司;发明设计人: 徐邓; 徐宏爱; 魏立财; 李泽龙; 高铁功; 王李苏;】
 
摘要:
 
本实用新型公开了一种新式高速小包分离装置,包括输送轨道、支撑架、固定杆、固定板、连接杆、烟包压板、电机罩壳、同步带防护罩、电机、第一感应同步器、连烟包、分烟包、限位板、第二感应同步器、控制箱、转轴、滚筒、软毛刷、压力传感器、电机同步轮、张紧同步轮、第一同步带、主动同步轮、第二同步带、被动同步轮、控制器、信号处理器和蜂鸣器。该种新式高速小包分离装置结构合理、设计新颖,实现对连烟包的分离,避免各种因素造成的连烟包情况的发生,实现对烟包进行逐个检测,避免漏检以及误检现象的发生,对烟包在运输过程的堵塞情况进行及时停机处理,降低烟包的损坏,降低成本,便于使用,实用性价值较高。 
 
主权项:
 
1.一种新式高速小包分离装置,包括输送轨道(1)、支撑架(2)以及控制箱(15),其特征在于:所述输送轨道(1)底部设有支撑架(2);所述支撑架(2)侧表面固定连接固定杆(3),且固定杆(3)中部侧表面与连接杆(5)固定连接;所述连接杆(5)顶部末端固定连接烟包压板(6);所述输送轨道(1)一端表面设有连烟包(11);固定板(4)与同步带防护罩(8)固定连接,且同步带防护罩(8)顶部与电机罩壳(7)固定连接;所述电机罩壳(7)底侧固定连接电机(9),且电机(9)输出端与电机同步轮(19)连接;所述电机同步轮(19)通过第一同步带(21)与张紧同步轮(20)以及主动同步轮(22)缠绕,且主动同步轮(22)通过第二同步带(23)与被动同步轮(24)缠绕连接;所述被动同步轮(24)一侧设有与支撑架(2)固定连接的限位板(13),且限位板(13)一侧表面固定连接转轴(16);所述转轴(16)表面套接滚筒(17),且滚筒(17)表面设有软毛刷(1701);所述限位板(13)之间设有分烟包(12);所述限位板(13)一侧设有与支撑架(2)固定连接的控制箱(15),且控制箱(15)一侧固定连接蜂鸣器(27)。 
 
要求:
 
1.一种新式高速小包分离装置,包括输送轨道(1)、支撑架(2)以及控制箱(15),其特征在于:所述输送轨道(1)底部设有支撑架(2);所述支撑架(2)侧表面固定连接固定杆(3),且固定杆(3)中部侧表面与连接杆(5)固定连接;所述连接杆(5)顶部末端固定连接烟包压板(6);所述输送轨道(1)一端表面设有连烟包(11);固定板(4)与同步带防护罩(8)固定连接,且同步带防护罩(8)顶部与电机罩壳(7)固定连接;所述电机罩壳(7)底侧固定连接电机(9),且电机(9)输出端与电机同步轮(19)连接;所述电机同步轮(19)通过第一同步带(21)与张紧同步轮(20)以及主动同步轮(22)缠绕,且主动同步轮(22)通过第二同步带(23)与被动同步轮(24)缠绕连接;
 
所述被动同步轮(24)一侧设有与支撑架(2)固定连接的限位板(13),且限位板(13)一侧表面固定连接转轴(16);所述转轴(16)表面套接滚筒(17),且滚筒(17)表面设有软毛刷(1701);所述限位板(13)之间设有分烟包(12);所述限位板(13)一侧设有与支撑架(2)固定连接的控制箱(15),且控制箱(15)一侧固定连接蜂鸣器(27)。
 
2.根据权利要求1所述的一种新式高速小包分离装置,其特征在于:所述输送轨道(1)一端顶部两侧设有与支撑架(2)侧表面固定连接的第一感应同步器(10),且与其对应的输送轨道(1)另一端顶部两侧设有与支撑架(2)侧表面固定连接的第二感应同步器(14)。
 
3.根据权利要求1所述的一种新式高速小包分离装置,其特征在于:所述限位板(13)数目两个,且限位板(13)底部与输送轨道(1)表面滑动连接。
 
4.根据权利要求1所述的一种新式高速小包分离装置,其特征在于:所述滚筒(17)数目为若干个等间距分布的滚筒(17),且滚筒(17)与分烟包(12)表面滚动连接。
 
5.根据权利要求1所述的一种新式高速小包分离装置,其特征在于:所述第二同步带(23)数目为两个,且第二同步带(23)顶部表面与烟包压板(6)滑动连接。
 
6.根据权利要求1所述的一种新式高速小包分离装置,其特征在于:所述控制箱(15)内设有信号处理器(26)以及控制器(25),且控制器(25)与限位板(13)进口端表面设有的压力传感器(18)电性连接。
 
一种新式高速小包分离装置
技术领域
 
本实用新型涉及一种分离装置,具体为一种新式高速小包分离装置,属于烟包分离设备应用技术领域。
 
背景技术
 
小包视觉成像检测广泛运用于包装机设备上,包装机主机生产出的烟包要经过输送跑道进入辅机,进入后道透明纸、条烟等包装工序。
 
在烟包输送过程中常常会受到各种因素的影响,导致连烟包现象的发生,进而导致部分烟包漏检,而在连烟包的分离后常由于部分烟包受到严重的变形导致通道堵塞,且不能及时进行处理,甚至造成装置损坏,严重影响使用者使用。因此,针对上述问题提出一种新式高速小包分离装置。
 
实用新型内容
 
本实用新型的目的就在于为了解决上述问题而提供一种新式高速小包分离装置。
 
本实用新型通过以下技术方案来实现上述目的,一种新式高速小包分离装置,包括输送轨道、支撑架以及控制箱,所述输送轨道底部设有支撑架;所述支撑架侧表面固定连接固定杆,且固定杆中部侧表面与连接杆固定连接;所述连接杆顶部末端固定连接烟包压板;所述输送轨道一端表面设有连烟包;所述固定板与同步带防护罩固定连接,且同步带防护罩顶部与电机罩壳固定连接;所述电机罩壳底侧固定连接电机,且电机输出端与电机同步轮连接;所述电机同步轮通过第一同步带与张紧同步轮以及主动同步轮缠绕,且主动同步轮通过第二同步带与被动同步轮缠绕连接;
 
所述被动同步轮一侧设有与支撑架固定连接的限位板,且限位板一侧表面固定连接转轴;所述转轴表面套接滚筒,且滚筒表面设有软毛刷;所述限位板之间设有分烟包;所述限位板一侧设有与支撑架固定连接的控制箱,且控制箱一侧固定连接蜂鸣器。
 
优选的,所述输送轨道一端顶部两侧设有与支撑架侧表面固定连接的第一感应同步器,且与其对应的输送轨道另一端顶部两侧设有与支撑架侧表面固定连接的第二感应同步器。
 
优选的,所述限位板数目两个,且限位板底部与输送轨道表面滑动连接。
 
作为本实用新型的一种技术优化方案,所述滚筒数目为若干个等间距分布的滚筒,且滚筒与分烟包表面滚动连接。
 
优选的,所述第二同步带数目为两个,且第二同步带顶部表面与烟包压板滑动连接。
 
优选的,所述控制箱内设有信号处理器以及控制器,且控制器与限位板进口端表面设有的压力传感器电性连接。
 
本实用新型的有益效果是:
 
1.该种新式高速小包分离装置结构合理、设计新颖,实现对连烟包的分离,避免各种因素造成的连烟包情况的发生,实现对烟包进行逐个检测,避免漏检以及误检现象的发生,对烟包在运输过程的堵塞情况进行及时停机处理,降低烟包的损坏,降低成本,便于使用。
 
2.避免一些严重变形的烟包堵塞通道的情况,实现及时停止装置运行,便于维护,提高对装置的保护安全的作用,在烟包分离后,保障烟包稳定输送,以及对烟包表面进行简单的清理,实用性价值较高。
 
附图说明
 
一种新式高速小包分离装置
图1为本实用新型整体结构示意图;
 
一种新式高速小包分离装置
图2为本实用新型整体侧视连接结构示意图;
 
一种新式高速小包分离装置
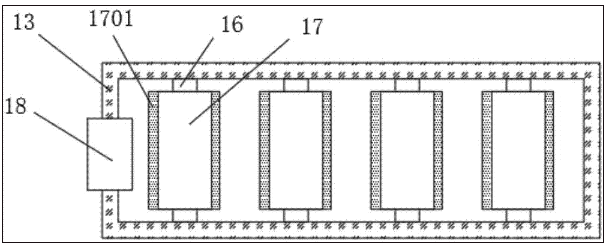
图3为本实用新型限位板结构示意图;
 
一种新式高速小包分离装置
图4为本实用新型工作原理结构示意图。
 
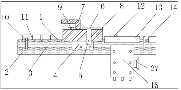
图中:1、输送轨道,2、支撑架,3、固定杆,4、固定板,5、连接杆,6、烟包压板,7、电机罩壳,8、同步带防护罩,9、电机,10、第一感应同步器,11、连烟包,12、分烟包,13、限位板,14、第二感应同步器,15、控制箱,16、转轴,17、滚筒,1701、软毛刷,18、压力传感器,19、电机同步轮,20、张紧同步轮,21、第一同步带,22、主动同步轮,23、第二同步带,24、被动同步轮,25、控制器,26、信号处理器,27、蜂鸣器。
 
具体实施方式
 
下面将结合本实用新型实施例中的附图,对本实用新型实施例中的技术方案进行清楚、完整地描述,显然,所描述的实施例仅仅是本实用新型一部分实施例,而不是全部的实施例。基于本实用新型中的实施例,本领域普通技术人员在没有做出创造性劳动前提下所获得的所有其他实施例,都属于本实用新型保护的范围。
 
请参阅图1-4所示,一种新式高速小包分离装置,包括输送轨道1、支撑架2以及控制箱15,所述输送轨道1底部设有支撑架2;所述支撑架2侧表面固定连接固定杆3,且固定杆3中部侧表面与连接杆5固定连接,保障连接杆5连接稳定,便于烟包压板6的放置稳定;所述连接杆5顶部末端固定连接烟包压板6,使连烟包11顶部与烟包压板6滑动连接,便于连烟包11稳定分离;所述输送轨道1一端表面设有连烟包11;所述固定板4与同步带防护罩8固定连接,且同步带防护罩8顶部与电机罩壳7固定连接,起到保护作用,避免使用者在工作时受伤;所述电机罩壳7底侧固定连接电机9,且电机9输出端与电机同步轮19连接;所述电机同步轮19通过第一同步带21与张紧同步轮20以及主动同步轮22缠绕,且主动同步轮22通过第二同步带23与被动同步轮24缠绕连接,便于同步转动;
 
所述被动同步轮24一侧设有与支撑架2固定连接的限位板13,且限位板13一侧表面固定连接转轴16,设置的限位板13保障分烟包12稳定输送;所述转轴16表面套接滚筒17,且滚筒17表面设有软毛刷1701,设置的软毛刷1701便于清理分烟包12表面灰尘;所述限位板13之间设有分烟包12;所述限位板13一侧设有与支撑架2固定连接的控制箱15,且控制箱15一侧固定连接蜂鸣器27。
 
作为本实用新型的一种技术优化方案,所述输送轨道1一端顶部两侧设有与支撑架2侧表面固定连接的第一感应同步器10,且与其对应的输送轨道1另一端顶部两侧设有与支撑架2侧表面固定连接的第二感应同步器14,便于检测烟包,避免烟包堵塞、漏检等情况。
 
作为本实用新型的一种技术优化方案,所述限位板13数目两个,且限位板13底部与输送轨道1表面滑动连接,保障限位板13使用的同时不影响输送轨道1的使用。
 
作为本实用新型的一种技术优化方案,所述滚筒17数目为若干个等间距分布的滚筒17,且滚筒17与分烟包12表面滚动连接,便于分烟包12的输送,降低摩擦。
 
作为本实用新型的一种技术优化方案,所述第二同步带23数目为两个,且第二同步带23顶部表面与烟包压板6滑动连接,保障结构之间的紧凑性。
 
作为本实用新型的一种技术优化方案,所述控制箱15内设有信号处理器26以及控制器25,且控制器25与限位板13进口端表面设有的压力传感器18电性连接,便于控制。
 
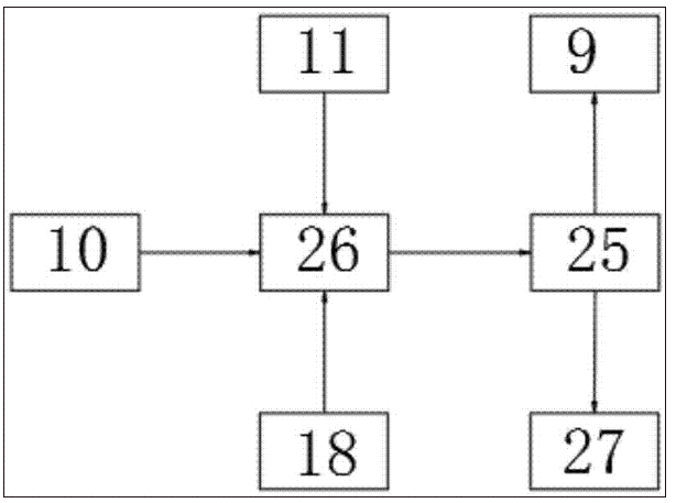
本实用新型在使用时,首先将该装置中的电器元件均外接控制开关与电源,连烟包11在输送轨道1的带动下,经过第一感应同步器10,第一感应同步器10发出信号,同时通过控制器25控制电机9启动,电机9带动电机同步轮19转动,电机同步轮19通过第一同步带21带动主动同步轮22转动,主动同步轮22通过第二同步带23带动被动同步轮24转动,在连烟包11通过第二同步带23时,由于第一同步带21的线速度低于连烟包11的线速度输送轨道1的时,产生速度差,进而使连烟包11分离成分烟包12,完成对连烟包11的分离;
 
在连烟包11分离后通过限位板13时,由于部分分烟包12表面的严重变形会卡在限位板13进口端,进而使限位板13进口端被挤压时通过压力传感器18将信号传递给信号处理器26,信号处理器26将信号传递给控制器25,通过控制器25控制电机9关闭,同时控制蜂鸣器27进行报警;当第二感应同步器14一直有信号时,信号处理器26将信号传递给控制器25,通过控制器25控制电机9关闭,同时控制蜂鸣器27进行报警,从而避免烟包堵塞通道的现象。
 
其中:第一感应同步器10的优选型号为:GZD-1;第二感应同步器14的优选型号为:GZD-1;压力传感器18的优选型号为:CYYZ11;控制器25的优选型号为:KY02S;信号处理器26的优选型号为:ADSP-TS201SABPZ050。
 
对于本领域技术人员而言,显然本实用新型不限于上述示范性实施例的细节,而且在不背离本实用新型的精神或基本特征的情况下,能够以其他的具体形式实现本实用新型。因此,无论从哪一点来看,均应将实施例看作是示范性的,而且是非限制性的,本实用新型的范围由所附权利要求而不是上述说明限定,因此旨在将落在权利要求的等同要件的含义和范围内的所有变化囊括在本实用新型内。不应将权利要求中的任何附图标记视为限制所涉及的权利要求。
 
此外,应当理解,虽然本说明书按照实施方式加以描述,但并非每个实施方式仅包含一个独立的技术方案,说明书的这种叙述方式仅仅是为清楚起见,本领域技术人员应当将说明书作为一个整体,各实施例中的技术方案也可以经适当组合,形成本领域技术人员可以理解的其他实施方式。
 
Copyright © 宁波鄞州盖奇同步带轮有限公司 2007-2022 All Rights Reserved.
电话:4006-574-123/0574-27834692 传真:0574-27834691
地址:浙江省宁波市鄞州区姜山镇蔡郎桥村姜南路39-2 E-Mail:sales@belt-pulley.com  
浙ICP备09102982号 盖奇公司网络部提供技术支持 浙公网安备33021202003319号